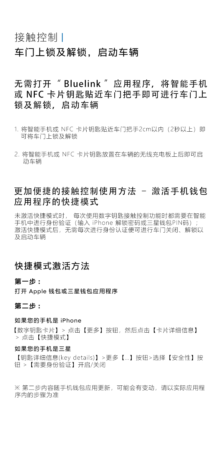
分享
數字鑰匙

數字鑰匙2| 注冊

請在智能手機上注冊數字鑰匙或者注冊NFC卡片鑰匙後使用服務
數字鑰匙
因随車機或手機應用程序的版本更新,具體操作流程可能會發生變化,請以實際車機或手機應用程序内提示爲準,本内容僅供參考
适配車型:第十一代索納塔/第五代 勝達
  • 智能手機數字鑰匙注冊僅提供給加入 Bluelink 服務的用戶( NFC 卡片鑰匙的注冊與是否加入 Bluelink 服務無關)

  • 如注冊過程中出現問題,請将您的智能手機軟件以及車輛系統升級到最新版本,然後重試

  • 您可以在【支持數字鑰匙2的終端型号列表】中查詢您的智能手機是否支持數字鑰匙2功能及智能手機 NFC 天線位置
注意:若您的智能手機非 Apple 、三星品牌,請參考 【數字觸控鑰匙 】使用說明頁面内容,以使用數字鑰匙2服務
※卡片鑰匙需另行購買,詳情請咨詢特約店
在智能手機上注冊-通過 Bluelink 應用程序注冊
數字鑰匙
數字鑰匙
數字鑰匙
數字鑰匙
數字鑰匙
數字鑰匙
數字鑰匙
數字鑰匙
數字鑰匙
不支持UWB功能的智能手機在注冊時需将手機放置在車輛無線充電闆上,請根據應用程序内提示進行注冊
您可以在【支持數字鑰匙2的終端型号列表】中查詢您的智能手機是否支持UWB功能
在智能手機上注冊-通過 Bluelink 應用程序注冊
  • 第一步

    在 App Store 或三星應用商店中下載“ Bluelink ”手機應用程序後,注冊賬号并綁定車輛

  • 第二步

    在 “ Bluelink ”應用程序主界面,點擊【數字鑰匙】>【注冊】, 自動跳轉至 Apple 錢包或三星錢包應用程序

  • 第三步

    跳轉至 Apple 錢包或三星錢包應用程序後,根據應用程序内的提示進行注冊

不支持UWB功能的智能手機在注冊時需将手機放置在車輛無線充電闆上,請根據應用程序内提示進行注冊
您可以在【支持數字鑰匙2的終端型号列表】中查詢您的智能手機是否支持UWB功能
在智能手機上注冊-通過 SMS 短信鏈接注冊
數字鑰匙
數字鑰匙
數字鑰匙
數字鑰匙
數字鑰匙
數字鑰匙
不支持UWB功能的智能手機在注冊時需将手機放置在車輛無線充電闆上,請根據應用程序内提示進行注冊
您可以在【支持數字鑰匙2的終端型号列表】中查詢您的智能手機是否支持UWB功能
在智能手機上注冊-通過 SMS 短信鏈接注冊
  • 第一步

    在 App Store 或三星應用商店中下載“ Bluelink ”手機應用程序後,注冊賬号并綁定車輛

  • 第二步

    在“ Bluelink ”應用程序中,點擊【綁定車輛】>【數字鑰匙】>【注冊指南短信發送】,車主手機會收到一條數字鑰匙2介紹短信,點擊短信内鏈接,跳轉至 Apple 錢包或三星錢包應用程序

  • 第三步

    自動跳轉至 Apple 錢包或三星錢包應用程序後,根據應用程序内的提示進行數字鑰匙注冊

不支持UWB功能的智能手機在注冊時需将手機放置在車輛無線充電闆上,請根據應用程序内提示進行注冊
您可以在【支持數字鑰匙2的終端型号列表】中查詢您的智能手機是否支持UWB功能
在智能手機上注冊-通過 PASSCODE 注冊
數字鑰匙
數字鑰匙
數字鑰匙
數字鑰匙
數字鑰匙
在智能手機上注冊-通過 PASSCODE 注冊
  • 第一步

    在 App Store 或三星應用商店中下載“ Bluelink ”手機應用程序後,注冊賬号并綁定車輛

  • 第二步

    将手機放置在車輛無線充電闆上

  • 第三步

    在車機畫面中點擊【設置】>【車輛】>【數字鑰匙】>【智能手機鑰匙】> 【我的智能手機鑰匙】>【注冊】

  • 第四步

    手機出現輸入 PASSCODE 界面後将手機拿起,在手機中輸入 PASSCODE ( PASSCODE 可以通過在 Bluelink 應用程序中,點擊【綁定車輛】>【數字鑰匙】>【注冊指南短信發送】, 車主手機會收到一條數字鑰匙2介紹短信,點擊短信内數字鑰匙2介紹鏈接後跳轉網頁中确認)

  • 第五步

    重新将手機放在無線充電闆上後,選擇車機畫面中的【注冊】即可注冊完成

Apple Watch 上注冊
(需要事先在 iPhone 中注冊完成數字鑰匙)
數字鑰匙
Apple Watch 上注冊
(需要事先在 iPhone 中注冊完成數字鑰匙)
  • 第一步

    iPhone 和 Apple Watch 登錄相同的 Apple ID 賬戶

  • 第二步

    佩戴 Apple Watch , 并确保 Apple Watch 處于解鎖
    狀态

  • 第三步

    通過 iPhone 數字鑰匙注冊狀态檢查确認 Apple Watch 數字鑰匙是否添加成功

  • 隻有準備好第一、二步才能進行第三步

數字鑰匙2| 分享

數字鑰匙
數字鑰匙
數字鑰匙
數字鑰匙
數字鑰匙
數字鑰匙
數字鑰匙
數字鑰匙
數字鑰匙
數字鑰匙可以分享給他人
  • 第一步

    在 Bluelink 應用程序中點擊【綁定車輛】 > 【數字鑰匙】>【數字鑰匙管理】後自動跳轉至智能手機系統錢包應用程序或者在手機上,打開 Apple 錢包或三星錢包應用
    程序

  • 第二步

    跳轉至 Apple 錢包或三星錢包應用程序
    (iOS) 【數字鑰匙卡片】> 點擊卡片鑰匙 > 點擊【共享】按鈕 > 選擇共享權限 > 右上角【繼續】 > 輸入通信錄中保存的聯系人 > 點擊【發送】  * iPhone 和 Apple Watch 以同一賬号登錄, 佩戴解鎖後的 Apple Watch 時, iPhone 可分享給 Apple Watch 數字鑰匙 (三星) 【車鑰匙】> 選擇數字鑰匙卡片>【分享鑰匙】> 選擇聯系人列表裏面需要分享的對應聯系人>選擇分享車鑰匙的功能(完全控制/部分控制)>選擇指定的分享期限範圍>點擊“分享”按鈕>進入短信發送頁面>點擊發送短信>将車鑰匙分享信息發送給指定聯系人

  • 您的數字鑰匙最多可以共享給 7 位親友,且随時可以删除共享的數字鑰匙,同時您可選擇共享功能或時間,(随智能手機系統錢包應用程序的更新,實際操作流程可能會發生變化,請以實際手機應用程序内提示爲準)

  • 僅限使用同一品牌手機時 ( 例如: 三星智能手機用戶僅可共享鑰匙給三星智能手機用戶, iPhone 用戶僅可以共享鑰匙給 iPhone 用戶)

  • 第二步的操作步驟随應用程序的更新有可能會發生變化,請以實際手機應用程序内提示爲準

  • 同一 Apple ID 可共享數字鑰匙,且需雙方 iPhone 打開 iMessage 信息功能,以 iMessage 信息的形式發送/接收邀請短信

  • 同一三星ID不可共享數字鑰匙

  • 适配車型 : 第十一代索納塔

數字鑰匙2| 删除

您可以删除存儲在智能手機中的數字鑰匙或共享的數字鑰匙
數字鑰匙
可以删除注冊在智能手機的車主的數字鑰匙和共享給他人的數字鑰匙,删除後可以再次注冊
  • 僅删除車主的數字鑰匙時,被分享的鑰匙不會被自動删除

  • 如果想要删除分享的鑰匙,您可以在 Apple 錢包中選擇【停止共享】或者在三星錢包中選擇【取消分享】;另外,在Bluelink應用程序中選擇【數字鑰匙】>【鑰匙初始化】後可以删除所有的數字鑰匙或者在可以在車機畫面中删除數字鑰匙

可以通過 Bluelink 應用程序删除車主的數字
鑰匙
數字鑰匙
數字鑰匙
有共享鑰匙時,共享鑰匙不會被删除
如再次注冊車主鑰匙,需要再次啓動車輛,重新進行數字鑰匙注冊流程
進行注冊
可以通過 Bluelink 應用程序删除車主的數字
鑰匙
  • 第一步

    在“ Bluelink ”應用程序主界面點擊【數字鑰匙】>【注冊】後自動跳轉至 Apple 錢包或三星錢包應用程序 或者在手機上,打開 Apple 錢包或三星錢包應用程序

  • 第二步

    跳轉至 Apple 錢包或三星錢包應用程序
    (iOS)【數字鑰匙卡片】> 點擊【更多】>【移除鑰匙】
    (三星)【車鑰匙】>進入車鑰匙詳情頁選擇右上角更多【…】菜單>【删除】

有共享鑰匙時,共享鑰匙不會被删除
如再次注冊車主鑰匙,需要再次啓動車輛,重新進行數字鑰匙注冊流程
進行注冊
數字鑰匙
可以通過車機畫面删除車主的數字
鑰匙
  • 車機畫面中依次點擊【設置】> 【車輛】> 【數字鑰匙】 > 【智能手機鑰匙】 > 【我的智能手機鑰匙】> 點擊【删除】

删除共享的數字鑰匙
數字鑰匙
數字鑰匙

第二步的操作步驟有可能會變更,請以實際智能手機錢包應用程序操作
流程爲準
删除共享的數字鑰匙
  • 第一步

    在“ Bluelink ”應用程序主界面點擊【數字鑰匙】>【注冊】後自動跳轉至智能手機系統應用 或者在手機上,打開 Apple 錢包或三星錢包應用程序

  • 第二步

    跳轉至 Apple 錢包或三星錢包應用程序
    (iOS)【數字鑰匙卡片】>右上角【共享對象】>選擇被分享人姓名> 輸入手機
    密碼>【停止共享】
    (三星)【車鑰匙】>【取消鑰匙】

第二步的操作步驟有可能會變更,請以實際智能手機錢包應用程序操作
流程爲準
數字鑰匙
可以通過 Bluelink 應用程序删除全部鑰匙
  • Bluelink 應用程序中選擇【數字鑰匙】>點擊【鑰匙初始化】按鈕後可以删除全部的數字鑰匙

數字鑰匙
通過車機畫面删除全部鑰匙
  • 車機畫面中點擊【設置】>【車輛】 > 【數字鑰匙】 > 【智能手機鑰匙】> 點擊【全部删除】可以删除車輛全部數字鑰匙


若全部數字鑰匙均被删除後,車主需要注冊新的車鑰匙,請進入 Bluelink 應用程序的數字鑰匙頁面,點擊“注冊指南短信發送” 按鈕,車主手機會收到一條新的數字鑰匙2介紹短信,包括新的注冊鏈接( iOS 和三星)和新的注冊 PASSCODE,方便車主注冊 新的數字鑰匙

數字鑰匙 數字鑰匙
數字鑰匙
數字鑰匙
數字鑰匙
數字鑰匙
數字鑰匙 數字鑰匙
數字鑰匙
數字鑰匙

分享到微信朋友圈